3012 月
【獎學金快訊】築律國際法律事務所獎學金,申請開跑!
各位法律系的同學們看過來!想幫自己爭取獎學金,甚至提前卡位律師事務所的實習機會嗎?
築律國際法律事務所獎學金現在開始接受申請囉!
獎助內容
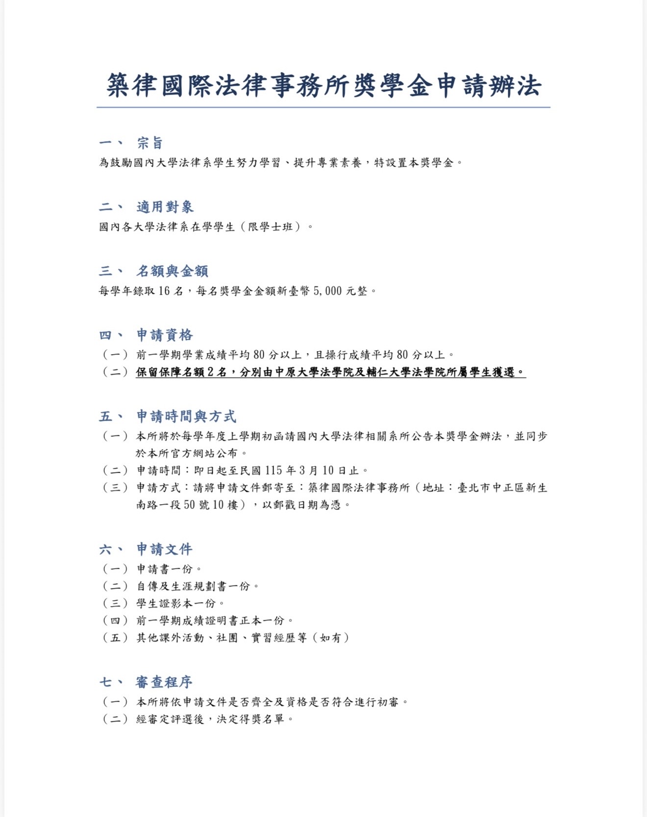
• 獎助名額:每學年錄取 16 名。
• 獎助金額:每名新臺幣 5,000 元。

 誰可以申請?
• 國內各大學法律系在學學生。
• 前一學期學業、操行成績平均皆達 80分 以上。
 特別福利:保留 2 名保障名額分別給「中原大學」及「輔仁大學」法學院同學!

申請時間與方式
• 截止日期:即日起至 民國 115 年 3 月 10 日止(以郵戳為憑)。
• 申請方式:備妥文件郵寄至臺北市中正區新生南路一段50號10樓 「築律國際法律事務所」收。

申請應備文件
1. 申請書 1 份
2. 自傳及生涯規劃書 1 份
3. 學生證影本 1 份
4. 前一學期成績證明書正本 1 份
5. 其他加分材料(如:實習經歷、社團活動等)

結果公布:每年 4 月底於官網公布並書面通知得獎人。


♦ 更多資訊請見官網  https://clcpartners.com.tw
♦ 聯絡電話:(02) 2351-0192
♦ 聯絡信箱:attorneys@clcpartners.com.tw

 

 

 

 

 

#法律系 #獎學金 #法律實習

#築律國際法律事務所獎學金

#築律國際法律事務所

台北所

© 2025 築律國際法律事務所. All Rights Reserved.