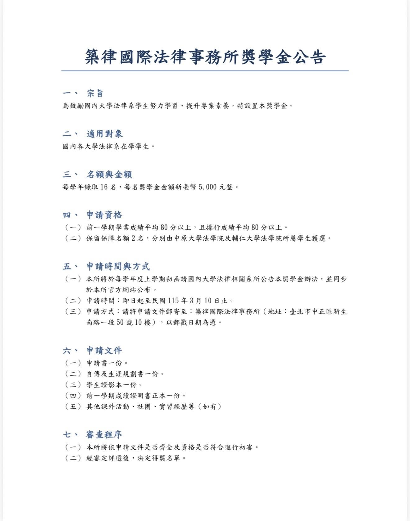
【獎學金快訊】築律國際法律事務所獎學金,申請開跑!
♦【獎學金快訊】築律國際法律事務所獎學金,申請開跑! 各位法律系的同學們看過來!想幫自己爭取獎學金,甚至提前卡 … 閱讀全文 【獎學金快訊】築律國際法律事務所獎學金,申請開跑!
複製這個網址並在你的 WordPress 網站貼上以嵌入內容
複製這段程式碼並在你的網站貼上以嵌入內容